میخوای با یک کلیک ساده عضو سایت بشی تا تجربه بهتری در CGSector داشته باشی؟
فقط کافیه روی دکمه زیر کلیک کنی
عضویت / ورود با حساب گوگل
آموزش حرفه ای ریگ FK در مایا
فرشاد شمایل
شنبه 1 شهریور 1393
15,625 بازدید
ذخیره
شنبه 1 شهریور 1393

آموزش حرفه ای ریگ FK در مایا

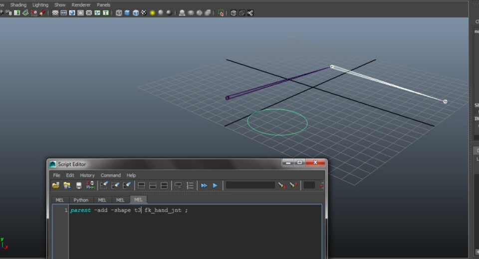
سلام. این ویدیو شامل آموزش ریگ FK در مایا می باشد و زمان آموزشی 14 دقیقه است. در بخش اول این ویدیو با ساختار گروپ و شیپ آشنا میشم. وقتی شما یک آبجکت در مایا ایجاد میکنید، مایا اول گروپ آبجکت را میسازد و بعد شیپ مورد نظر را به آن نسبت می دهد. دستور parent shape در زبان برنامه نویسی مایا به شما این امکان را میدهد که شیپ یک آبجکت را به آبجکت دیگری وصل بکنید. این قابلیت بصورت عادی در اختیار شما نیست و باید حتما از دستورات mel استفاده کنید. وقتی شما به یک آبجکت چند شیپ نسبت میدهید خاصیت تمام شیپ ها را یکجا دارید. یعنی اگر به آبجکت joint شیپ curve وصل کنید، آبجکت شما هم خاصیت joint دارد و هم curve.
در بخش بعدی با استفاده از تکنیک گفته شده ریگ FK را آموزش داده و با یک ریگ FK معمولی مقایسه میکنیم. یکی از مسایلی که موقع ریگ باید رعایت کرد حجم فایل ریگ است . در این آموزشی متوجه خواهید شد با وجود روش های مختلف برای ریگ چطوری باید روش مطلوب را پیدا و مورد استفاده قرار داد.

امیدوارم که این آموزش براتون مفید بوده باشه


اشتراک گذاری:

دیدگاه ها ( 24 نظر )

دیدگاه خود را بنویسید

پست های مرتبط