میخوای با یک کلیک ساده عضو سایت بشی تا تجربه بهتری در CGSector داشته باشی؟
فقط کافیه روی دکمه زیر کلیک کنی
عضویت / ورود با حساب گوگل
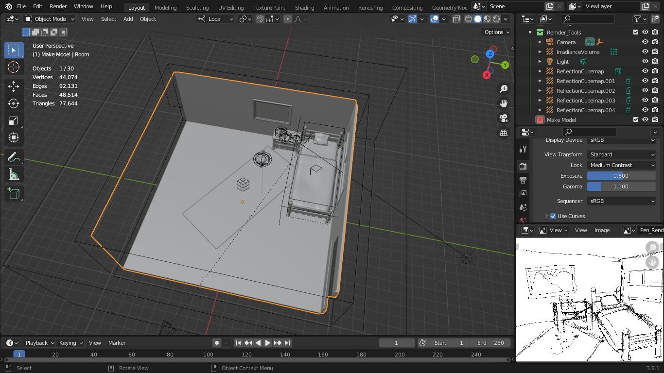
اتاق خواب.
سلام بر همه دوستان. من این اتاق خواب رو توی نرمافزار بلندر(blender) ساختم. خیلی پروژه خوبی شده و عالی ولی خالی از مشکل نیست. اگه مشکلی داشت بگید ممنون میشم. ____________________________________________ موتور رندر استفاده شده: EEVEE نرمافزار استفاده شده: بلندر(blender) تعداد پولیگانها(polygons): حدود ۷۷۰۰۰
دوشنبه 10 مرداد 1401نرم افزار های مورد استفاده

برچسب ها
اشتراک گذاری:
اتاق خواب.

سلام بر همه دوستان. من این اتاق خواب رو توی نرمافزار بلندر(blender) ساختم. خیلی پروژه خوبی شده و عالی ولی خالی از مشکل نیست. اگه مشکلی داشت بگید ممنون میشم. ____________________________________________ موتور رندر استفاده شده: EEVEE نرمافزار استفاده شده: بلندر(blender) تعداد پولیگانها(polygons): حدود ۷۷۰۰۰
دوشنبه 10 مرداد 1401
ppppp ppppppp
@pppppp
نرم افزار های مورد استفاده

دیدگاه ها