میخوای با یک کلیک ساده عضو سایت بشی تا تجربه بهتری در CGSector داشته باشی؟
فقط کافیه روی دکمه زیر کلیک کنی
عضویت / ورود با حساب گوگل
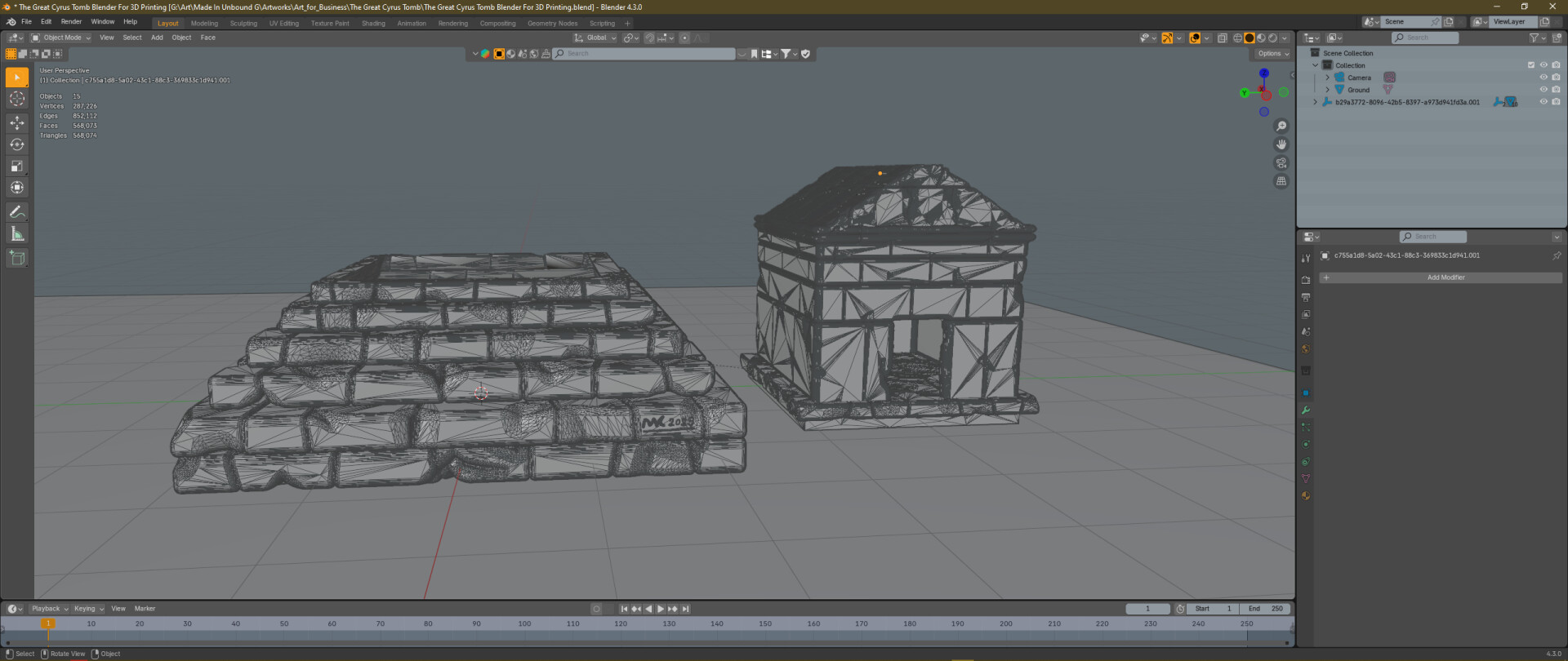
کوروش بزرگ
کوروش بزرگ

طراحی کوروش بزرگ برای تری دی پرینت به صورت یک جعبه با مدل سازی SDF.
چهارشنبه 21 خرداد 1404
Makan Ansari
@mk.3dartist
نرم افزار های مورد استفاده

دیدگاه ها ( 1 نظر )