SKS M59/66
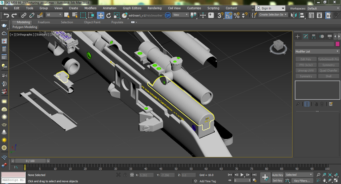
سلام ای اسحه SKS M59/66 که برای بازی ساختم . این اسلحه 10000 پلیگان داره که با استفاده از روشی که توضیح دادم به 7400 پلیگان تغییرش دادم بدون اینکه جزییاتی ازش کم بشه و حتی به کیفیت اسلحه هم اضافه شد(چنل یوتوب). این مدل رو با تمام جزییاتش توی 3dmax ساختم و بیک و تکسچر رو توی substance painter انجام دادم و یو وی رو دستی پک کردمتا کیفیت لازم رو برای بیک کلمات و اعداد رو داشته باشه .
چهارشنبه 16 شهریور 1401نرم افزار های مورد استفاده




اشتراک گذاری:
SKS M59/66

سلام ای اسحه SKS M59/66 که برای بازی ساختم . این اسلحه 10000 پلیگان داره که با استفاده از روشی که توضیح دادم به 7400 پلیگان تغییرش دادم بدون اینکه جزییاتی ازش کم بشه و حتی به کیفیت اسلحه هم اضافه شد(چنل یوتوب). این مدل رو با تمام جزییاتش توی 3dmax ساختم و بیک و تکسچر رو توی substance painter انجام دادم و یو وی رو دستی پک کردمتا کیفیت لازم رو برای بیک کلمات و اعداد رو داشته باشه .
چهارشنبه 16 شهریور 1401
نرم افزار های مورد استفاده




دیدگاه ها